
一篇文章带你了解新加坡储蓄债券!全球通货膨胀下年轻人最佳的投资选择!
今年通货膨胀愈加严重
给我们最直观的感受就是
身边一切的东西都在涨涨涨价

生活成本直线上升
在大通胀中如何管理好自己的财富
跑赢通货膨胀
对于每一个人都是至关重要的事情
其实新加坡政府有提供给我们
一个很棒的投资选择
就是Singapore Savings Bonds
简称SSB
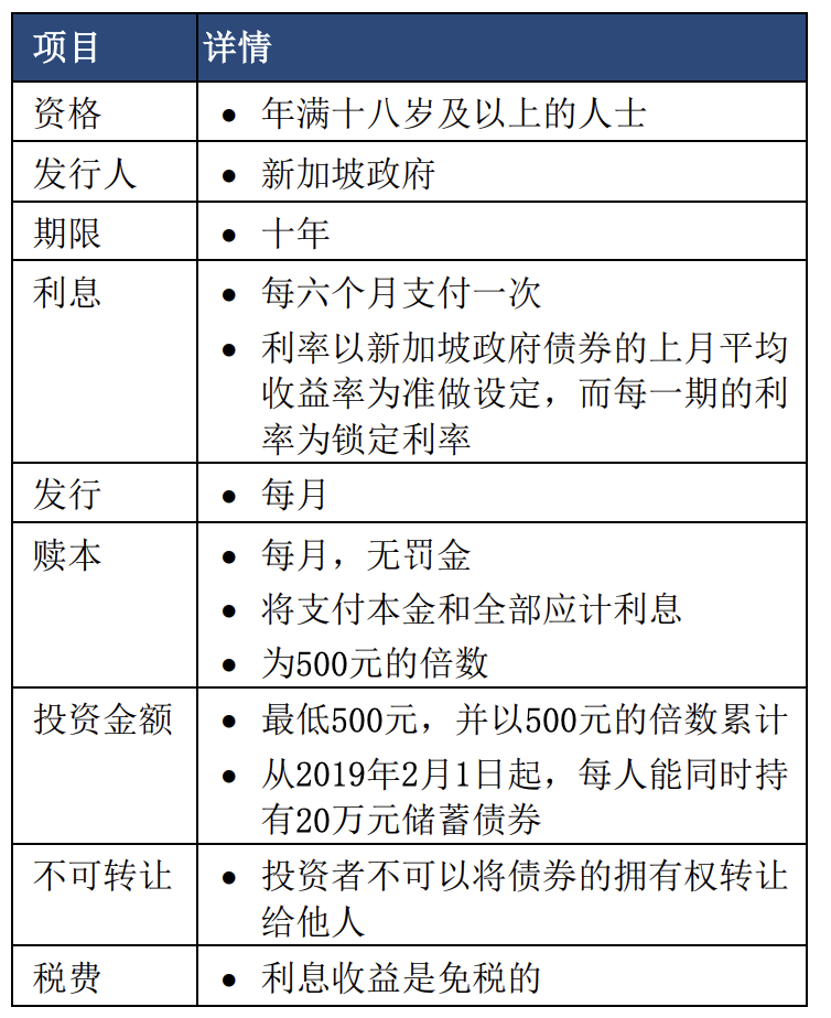
SSB是新加坡政府提供的一项独特的投资计划
并得到新加坡政府的全力支持
投资时间长达10年
利率逐年增长
具有风险低、投资回报率可观
灵活、随用随取等特点
对于普通的投资者来说
SSB几乎是最完美的投资首选
今年最新一期SSB
也就是7月1日开始发售的8月份SSB
十年投资回报率更是达到了3%!
创下历史新高!
基本上持平甚至略跑赢通货膨胀
看上去非常诱人哦!
那么在你决定投资SSB之前
我们先来全方面了解一下吧!
优点1.灵活性好
对于普通的长期存款来说
一般是需要存满年限才可以取出
并获取丰厚的利息回报
比如说3年、5年期等等
一般未满年限取出则需要额外支付手续费
利息也大打折扣
但是投资SSB就不会有这个顾虑
SSB的利息是逐年增长的
而且可以灵活取出
虽然持有10年可以获得非常可观的利息
但是如果需要着急用钱
SSB也是支持中断取出的
手续费仅收取2新币!
以最近7月份发行的SSB为例
第一年的回报率是2%
逐年增加
第10年的回报率是3.29%
综合下来10年平均回报率达到了3%
长期持有利息非常可观

正是因为SSB灵活取用的特点
投资SSB非常适合资金少、追求低风险的人群
而且SSB的利率也不是一直不变的
有时候新的一期SSB利率更好
也可以将之前的投资取出
再重新购买
以获得更好的回报
优点2.风险低
SSB的存款完全由新加坡政府担保
而新加坡政府拥有AAA的信用评级
同为AAA信用评级的还有瑞士和香港
因此,投资SSB的风险是极低的
不必担心损失本金
而且支持随时收回投资
优点3.门槛低
SSB的最低投资额为500新币
上限为20万新币
每六个月支付一次利息
优点4.收益免税
通过SSB赚取的利息是免税的
简单总结一下:
优点这么多
SSB当然是普通年轻人尝试理财的优先选项
说完优点
也要说一说缺点啦!
缺点1.需要申请购买
SSB这么好但却不是你想买就能买
需要申请、等待批准之后才可以正式购买哦!
还有一种情况就是超额认购
比如说今年7月份这次
发行额度为6亿新币
但是目前认购额度已经达到了13亿
远远超出了发行额度
这样的话就是超额认购
可能不会被批准申请的全额
比如说
7月份你提交了购买1万元认购的申请
但是总体上已经超额认购
SSB只批准了8000新币
所以你这次就只能买8000新币的SSB
缺点2.有上限额度
SSB跟新加坡的定期存款一样
也是有上限额度的
你最多可以在SSB投资20万新币

如何认购、赎回SSB
那么如何购买SSB呢
也非常简单:
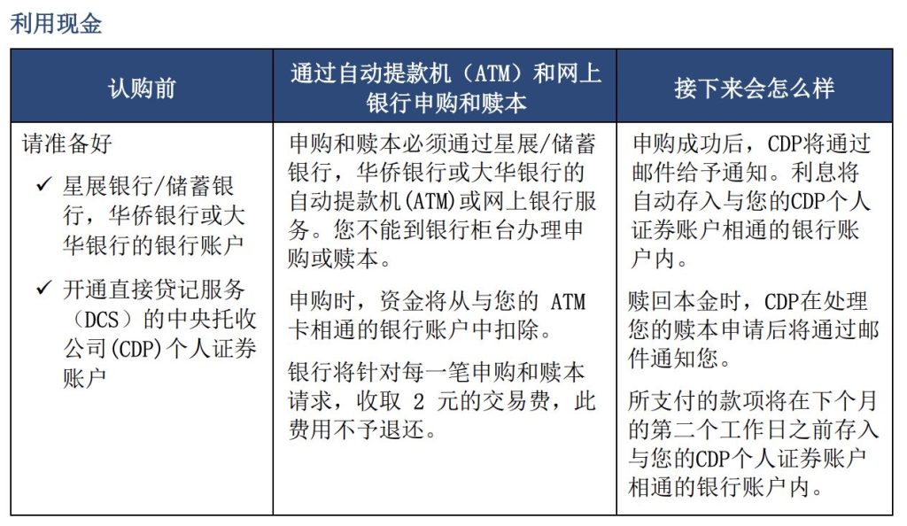
支持SSB的银行有DBS/POSB、OCBC、UOB
准备好一个银行账户
开通直接贷记服务 (DCS)的中央托收 公司(CDP)个人证券账户
申购和赎本必须通过DBS/POSB、OCBC、UOB的自动提款机(ATM)或网上银行服务
您不能到银行柜台办理申 、购或赎本
申购时,资金将从与您的 ATM 卡相通的银行账户中扣除
银行将针对每一笔申购和赎本 请求
收取2新币的交易费,此费用不予退还
开设中央托收公司(CDP)个人证券账户和申请直接贷记服务 (DCS)
如果您希望用现金申购储蓄证券
就需要拥有一个开通直接贷记服务(DCS) 的中央托收公司(CDP)个人证券账户
要开设 CDP 证券账户,可在网上下载并填写申请表格
并将填好的表格寄给 CDP
您也可以前往CDP 客户服务中心
地址:9 North Buona Vista Drive, #01-19/20 The Metropolis, Singapore 138588
或者找新加坡证券交易所的任何一位证券经纪人当面办理
如果您已经拥有CDP证券账户:
您可以通过CDP网上服务在线申请开通DCS
或者下载 并填写申请表格,再将填好的表格寄给CDP
您也可以携带身份证(NRIC)
或护照前往CDP客户服务中心当面办理
使用SRS资金申购SSB
2019年2月1日起
可利用退休辅助计划(SRS)的资金申购SSB
具体方法如下:
更多关于SSB的信息

投稿 | 爆料/树洞在桌面浏览器地址栏输入 即可浏览本页内容








